极目新闻记者 詹钘
10月1日夜间,新疆赛里木湖迎来大雪。多名游客表示,深夜遭遇大雪导致车辆打滑无法通行,出现堵车情况。当天21时45分,平安赛湖发布交通管制通告,对赛里木湖部分道路进行交通管制。2日上午,当地交警表示,扫雪车正紧急作业,很快会恢复通行。

路遇大雪(视频截图)
有网友称,1日在赛里木湖游玩时,天还没黑就开始飘雪。晚上从景区南门出来,发现路面的积雪就已经很深了,还有结冰的情况,车辆打滑严重,不敢再往前开了。呼叫救援后原地等待。从网友的视频可以看到路面已经被白色覆盖,车辆挡风玻璃前雪花飞舞。
到23时左右,雪明显变小。2日凌晨2时左右,交警将部分路段积雪清理后,该网友开车自行脱困。极目新闻记者私信该网友,未获回应。
另有网友称,1日白天赛里木湖气温很低,一直是阴天、刮大风,14时许从景区离开时,还没有下雪。当地天气预报显示,赛里木湖区域1日、2日有雨雪天气,气温在-4℃到6℃之间。

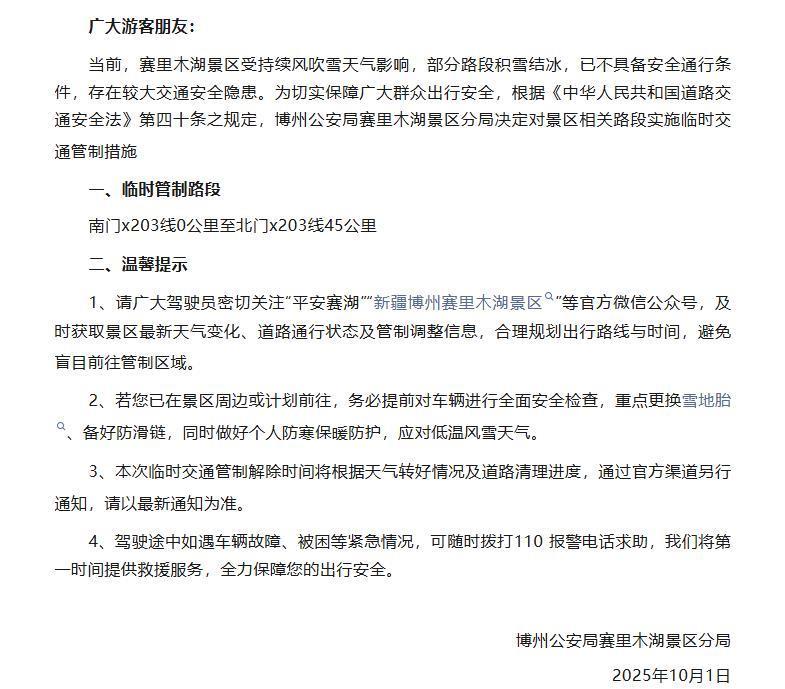
交通管制通告(图片来源:平安赛湖)
1日21时45分,平安赛湖发布交通管制通告称,因赛里木湖景区受持续风吹雪天气影响,部分路段积雪结冰,已不具备安全通行条件,存在较大交通安全隐患。博州公安局赛里木湖景区分局决定对景区南门x203线0公里至北门x203线45公里实施临时交通管制措施。
2日上午,赛里木湖景区工作人员称,景区部分路段已封闭,目前可从东门进入观景。极目新闻记者咨询当地交警,民警称因为路面有大面积的积雪和结冰,景区北门到南门路段进行了交通管制。目前扫雪车正在紧急作业,预计短时间内能够恢复通行。