极目新闻记者 张聪
9月25日晚10点,十年未曾在武汉开唱的周杰伦,终于落地武汉。网友发布的视频显示,周杰伦在歌迷的呐喊声中,从天河机场出口通道快步走上商务车,短短的几秒时间里他一直跟武汉歌迷挥手。

视频截图
值得一提的是,身材高挑、长发披肩的昆凌一路随行,上车后也温柔笑着跟粉丝招手致意。

视频截图
9月26-28日,周杰伦2025“嘉年华”世界巡回演唱会-武汉站将在武汉体育中心体育场举行,这是周杰伦在2015年之后再度来武汉开唱。
此前,周杰伦这场演唱会在猫眼的“想看”人数一度突破600万,猫眼平台曾提到,这不仅是猫眼平台以及武汉历史上“想看”人数最多的演唱会,也是2025年目前为止,想看人数最多的演唱会。

十年没来武汉,周杰伦对武汉歌迷也给出了回馈,25日22:01,他在抖音发声:到达武汉,谢谢接机的朋友们,早点回家啊!

有网友关注到,周杰伦发布的这则视频时长仅1秒,但即便如此,还是有歌迷认出了自己并截图喊话:杰伦,这是我!

>>>新闻多看点<<<
9月26日至28日
周杰伦演唱会
即将在武汉体育中心开唱
歌迷可乘坐地铁
至3号线体育中心站(由A、B口出站)
或至3/6号线换乘站
东风公司站(由J口出站)
直达武汉体育中心
武汉地铁也提前制定了
专项行车保障方案

武汉地铁3号线体育中心站设有大幅指引标志。通讯员童玲 摄
9月26日至28日晚间,3号线升官渡停车场、6号线老关村车辆段增设多列备用列车,以随时应对突发大客流;
联合体育中心场馆方实时掌握演唱会进度,在疏散期间根据客流情况及时启动大客流预案,相关车站全员到岗,通过引导乘客单循环行进、增设无包快检通道、站台分散候车,并联动调度、乘务上线备车等举措,全力保障乘客有序通行、快速乘车。
“演唱会期间,为应对工作日下午的出站高峰,我们调整全站18组闸机的16组为出站模式,工作人员引导歌迷从A、B口出站。夜间散场集中进站时段,我们也提前设置17组闸机通道为进站模式,全力保障乘客快速通行。”
3号线沌阳站区负责人字俊奇介绍,目前,周杰伦演唱会的专项引导标志已张贴好,高峰时段工作人员将翻倍增加至40人。同时,3/6号线东风公司站也增设引导标志、便携式扩音器及隔离栏杆等,客流增大时加强对离场馆最近的J口人员疏导力度。

3号线体育中心站设有“周同学”打卡点。通讯员童玲 摄
演唱会期间,武汉地铁特别推出3号线“周同学”主题专列及限量版1日票,同时,在3号线体育中心站厅内设置有巨幅打卡点,方便歌迷互动留念。
武汉地铁温馨提示:演唱会期间,体育中心附近部分路面将有临时交通管制。为避免拥堵,建议广大市民乘客乘坐地铁出行,省时省心省力直达场馆及周边。

周杰伦武汉演唱会出行指南
周杰伦武汉演唱会即将开唱,武汉交警已公布详细出行指南:
· 交通管制·
时间:2025年9月26日—28日,每晚7:30开演
活动期间,每日路段管控情况如下:
体育路(太子湖路→车城北路):上午9:30开始,禁止机动车通行和停放;
太子湖路(东风大道→体育路):下午3:00开始,禁止机动车通行和停放;
体育北路(万达停车场进出口至太子湖路方向):根据情况实行临时管制;
车城北路(体育路至宁康路方向):下午3:00开始,禁止机动车通行和停放;
体育东路(太子湖路至神龙大道)路段、太子湖路(东风大道至芳草路)路段、车城北路(东风大道至体育东路)路段、体育路(东风大道至太子湖路、车城北路至神龙大道)路段、体育北路(体育路至万达停车场进出口)、宁康路(神龙大道至车城北路)路段双向禁止机动车停放。
体育中心周边东风大道(太子湖北路至神龙大道)、体育路、车城北路、太子湖路、体育东路、宁康路禁止大型货车通行。

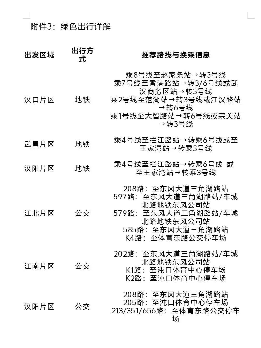
·绿色出行·
首选地铁:
坐3号线到体育中心站A口,出站就是演唱会入口;坐3号线/6号线到东风公司站J口,步行几分钟。
公交:
208、597、579等多条公交线直达“东风大道三角湖路站”;K1、K2直达“沌口体育中心停车场”。
自驾:
体育中心周边车位只有2000个左右,可通过“武汉停车”APP或小程序实时查看演唱会周边可用停车场位置及剩余泊位,选定后根据高德地图等导航软件前往对应停车场。
因停车位无法满足大量歌迷自驾需求,强烈建议采用“P+R”模式(停车+换乘地铁)。
推荐停车换乘点位:

操作建议:
提前导航至上述停车场停车→转乘地铁3号线或6号线→坐1至2站即可到达体育中心站/东风公司站→步行轻松入场,避开拥堵和管制区域
·温馨提示·
1.活动期间观众较多,体育中心周边道路通车流增加,前往体育中心周边的人员请尽量错峰出行,高峰时段请做好出行规划,尽量避免进入体育路(东风大道至神龙大道)、太子湖路(东风大道至芳草路)、体育东路、车城北路(东风大道至车城东路)、宁康路等路段。需通行该区域的人员或车辆,可选择绕行神龙大道、沌阳大道、太子湖北路、江城大道等外围道路。
2.因体育中心周边道路管控,周边小区居民可提前规划回家线路,合理选择其他线路通行,如宁康园可绕行神龙大道、宁康园2号门;湘隆小区可绕行神龙大道、宁康路;万科翡翠玖玺小区绕行车城东路、太子湖路。
3.自驾前往武汉体育中心观看演出的车辆,请服从工作人员的指引,将车辆规范、有序停放在停车场。
4.由于活动当日体育中心周边道路较为拥堵,货车及危化品车辆不要进入东风大道(不含)—体育路—太子湖路—芳草路(不含)—车城东路(不含)—神龙大道(不含)—东风大道(不含)合围区域内,可绕行神龙大道、车城东路等外围道路。
全市地铁站周边停车场

全市地铁站周边商圈停车场

绿色出行详解
