旺仔小乔演唱会上海站延期,主办方公布补偿措施

界面新闻 2025-07-26 23:02

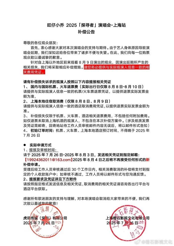
7月26日,旺仔小乔演唱会主办方发布延期补偿公告。公告称,因艺人身体原因,无法配合原定演唱会相关的舞台内容设计和需求,无法保证最佳表演效果,经多方审慎评估后,决定将原定于2025年8月9日举办的“旺仔小乔2025「探寻者」演唱会-上海站”延期。新的演出时间确定后,将第一时间通过官方平台公布。

此前报道>>

网红“旺仔小乔”致歉:不会为自己的错误寻找任何借口,此前称“汪苏泷不是《年轮》原唱”引发争议

来源:界面新闻

出品:荆楚网(湖北日报网)