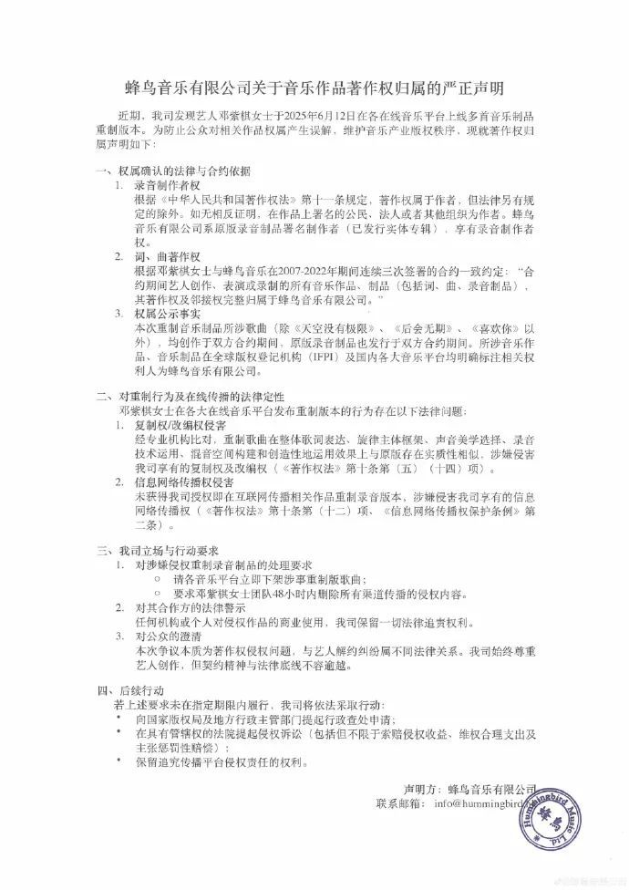
6月18日,邓紫棋音乐公司蜂鸟音乐发声明称公司方享有录音制作者权、词曲著作权,且歌曲相关权利人明确为公司方,因此邓紫棋存在复制权改编权侵害、信息网络权侵害的行为,要求邓紫棋在48小时内删除侵权内容,各大平台立即下架重制歌曲,否则将依法采取行动。


6月12日,知名歌手邓紫棋发文回应与前公司版权纠纷,称与前公司的官司已经打了6年,自己也已经超过6年没有收到自己旧歌的版税。
邓紫棋同时宣布自己重录旧作,并发布《 I AM GLORIA 》重录专辑,包括《泡沫》《光年之外》《后会无期》等代表作。

邓紫棋发长文讲述版税问题。
据悉,2024年1月,邓紫棋前经纪公司蜂鸟音乐公司就相关歌曲发布版权声明,称:“我公司(蜂鸟音乐有限公司)是以下所列音乐作品之录音、词曲版权独家所有人,拥有在全世界范围内将前述音乐作品以各种商业或非商业目的许可相关机构或个人使用的专有权利。未经我公司许可,禁止任何单位或个人将以下所列音乐作品用作翻唱、复制、演出、网络传播以及其他商业性用途。”
声明中都是邓紫棋2019年之前的音乐,包括了《泡沫》《睡公主》《A.I.N.Y.(爱你)》《我的秘密》《多远都要在一起》等100多首歌曲。
资料显示,2014年,蜂鸟音乐已将“邓紫棋”这个艺名注册为商标。2019年,邓紫棋宣布与前经纪公司蜂鸟音乐解约。
蜂鸟CEO张丹曾回复媒体:“公司注册邓紫棋名字,主要原因是防止出现盗版。希望外界不要做太多揣测。”
2019年3月7日,邓紫棋单方面宣布与蜂鸟音乐解约,但未得到蜂鸟音乐的承认。蜂鸟音乐当时声明,公司与G.E.M.邓紫棋签订了两份合约,有效期为2022年。蜂鸟全权拥有在合约生效期间所有由G.E.M.制作或与G.E.M.合作制作的任何音乐作品及录制的版权,以及某些其他商标及知识产权。同年,蜂鸟音乐与邓紫棋互诉违约,双方对簿公堂。
在邓紫棋对蜂鸟音乐的诉讼中,邓紫棋指因公司作出虚假陈述,她才会签下作曲人和歌手合约,因此主张该合约无效。同时,邓紫棋指蜂鸟音乐在未经自己的同意,擅自在香港和内地登记“G.E.M.”和“邓紫棋”商标。2020年,邓紫棋曾在微博上公开向蜂鸟音乐和前经纪人喊话“我不是你手中的商品”。
邓紫棋本名邓诗颖,1991年8月16日出生于上海市,华语流行乐女歌手、词曲作者、音乐制作人;2008年,发行个人首张EP《G.E.M.》;2014年,参加音乐节目《我是歌手第二季》并获得总决赛亚军;2015年,登上央视春晚弹唱歌曲《多远都要在一起》。
2016年,入选福布斯《全球30岁以下最具潜力音乐人》榜单。2017年,入选StubHub平台“全球十大巡演票房畅销女歌手”,并获得Mnet亚洲音乐大奖“最佳亚洲艺人奖”。2021年,其歌曲《光年之外》的MV被吉尼斯世界纪录认证为“YouTube上观看次数最多的中文音乐视频”。2022年发行音乐专辑《启示录》。2023年,其YouTube频道累计观看次数突破20亿次;同年,举行邓紫棋“I AM GLORIA”世界巡回演唱会。
来源:荆楚网综合九派新闻、新浪娱乐
出品:荆楚网(湖北日报网)