今天(5月20日)
2025武汉各区学区划片
陆续公布
你家孩子对口哪所小学?
小升初上哪所中学?
各区学区划片
看这里
江岸区
上下滑动
点击图片查看大图
▼



江汉区
上下滑动
点击图片查看大图
▼












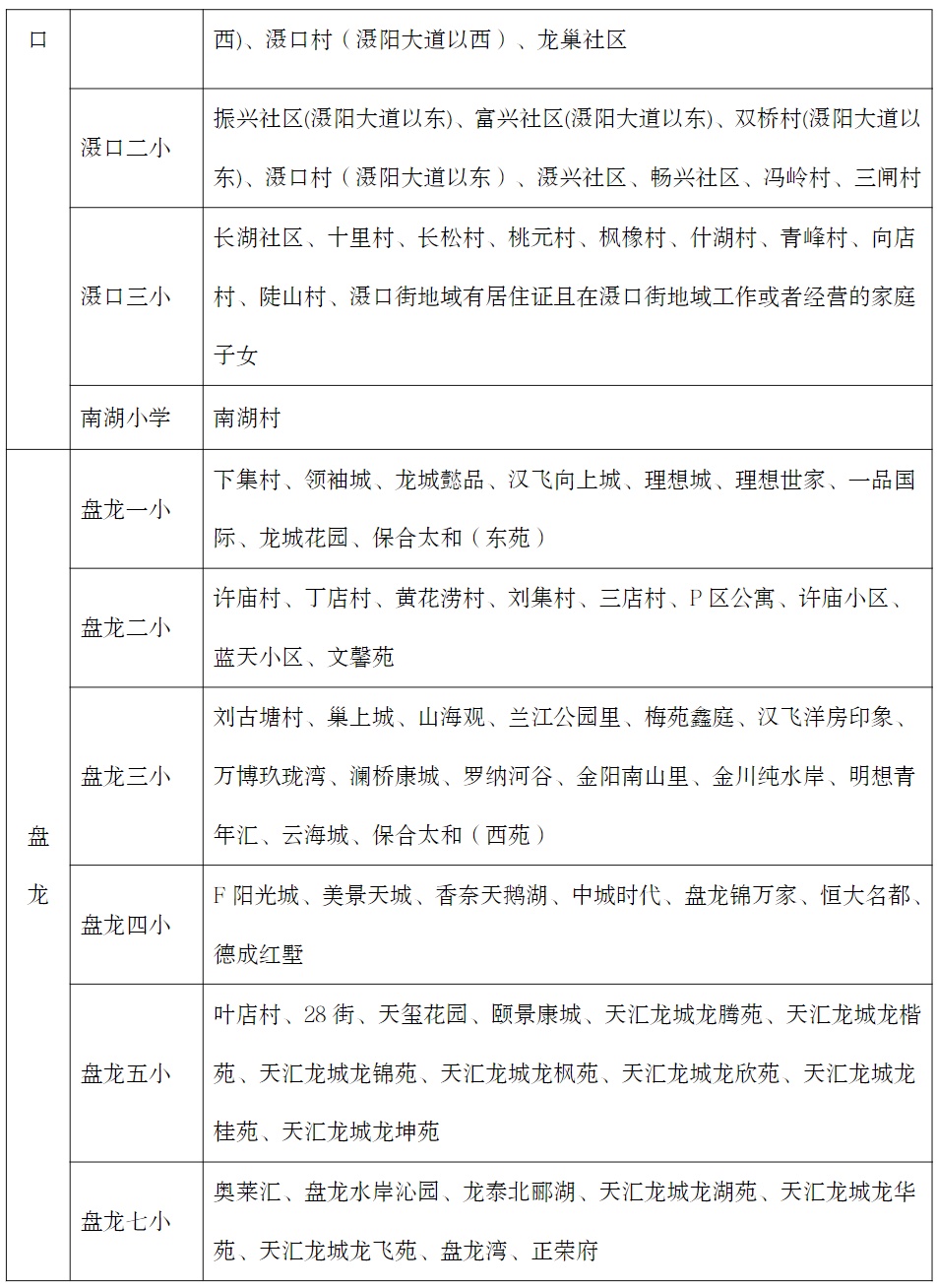
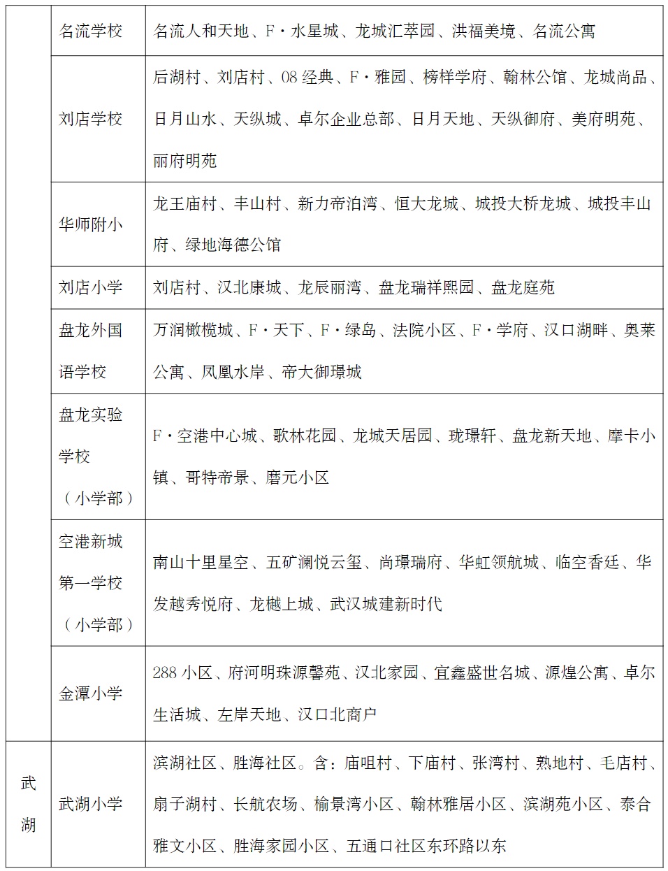
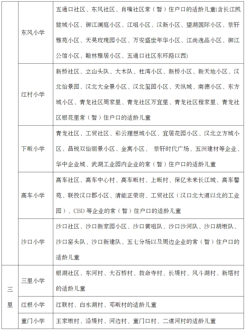
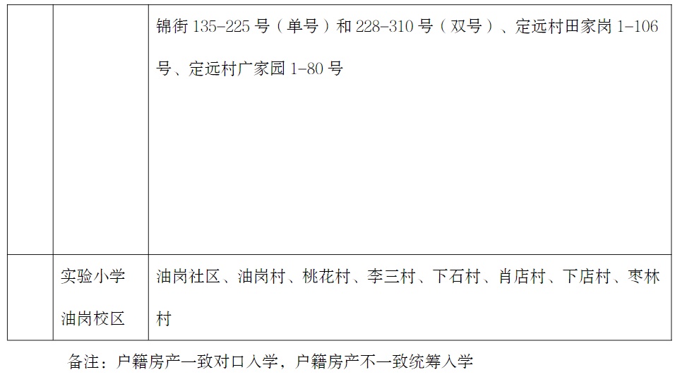
硚口区
上下滑动
点击图片查看大图
▼











汉阳区
上下滑动
点击图片查看大图
▼


武昌区
武昌区教育局开放了
“武昌区小学入学查询系统”
家长可在线查询对口服务范围
了解就读学校

青山区
上下滑动
点击图片查看大图
▼

洪山区
上下滑动
点击图片查看大图
▼

蔡甸区
上下滑动
点击图片查看大图
▼

江夏区
小 学
上下滑动
点击图片查看大图
▼









初 中
2025年公办初中服务范围划分方案
(一)一初中(咨询电话87019548)
1.文化大道以西----熊廷弼街以南----四贤路以东——兴新街以北;
2.青龙路以西----兴新街以南----龙头街(宁安路)以东。
(二)二中(咨询电话87952176)
1.四贤路以西----兴新街以北——武昌大道以东(以熊廷弼路与武昌大道交汇处为界,含武昌大道以西)——熊廷弼街以南;
2.龙头街(宁安路)以西----兴新街以南——武昌大道以东(以熊廷弼路与武昌大道交汇处为界,含武昌大道以西)。
(三)四中(咨询电话88186833)
文化大道以西——熊廷弼街以北——武昌大道以东(以熊廷弼路与武昌大道交汇处为界,含武昌大道以西)----谭鑫培路以南。
(四)五中(咨询电话81939598)
文化大道(青龙路)以东----北华街以南。
(五)一中初中部(咨询电话81829838)
1.北华街以北—-文化大道以东----谭鑫培路以南—江夏大道以西;
2.北华街以北---江夏大道以东—一中院墙以南(含一中)—-江花大道以西。
(六)文化路中学(咨询电话81311878)
谭鑫培路以北—污水处理厂以西—神龙港北街以南。
(七)大桥中学(咨询电话15827061106)
招收大花岭小学毕业生(居住在文化大道以东楼盘以及联投龙湾小区一、二、三期的学生到文化大道中学登记入学)。其中,京广线以东、新华街以南、文化大道以西、星光大道以北区域,属于大桥中学与红旗大道学校共片招生范围,家长可自愿选择。具体包括:红旗小区二期、长泰花园小区、鸿发翰林府小区。
(八)一初军运村校区(咨询电话13207173271)
招收康宁路学校、实验小学军运村校区毕业生。
(九)文化大道中学(咨询电话13419584605)
招收文化大道小学毕业生;文化大道以东楼盘以及联投龙湾小区一、二、三期的大花岭小学的毕业生。
(十)长城中学(咨询电话86633516)
招收庙山小学、庙山二小毕业生。
(十一)向阳学校(咨询电话13163229698)
庙山园区向阳村、幸福村、花山吴村、花山郡小区、新华联青年城小区、百步亭江南郡小区、四季都会小区。
(十二)藏龙中学(咨询电话59314928)
招收藏龙小学、藏龙二小毕业生。
(十三)藏龙二中(咨询电话15527493728)
招收藏龙三小小学毕业生。
(十四)郑店中学(咨询电话81361117)
招收郑店街道各小学毕业生。
(十五)乌龙泉中学(咨询电话50779934)
招收乌龙泉小学、乌龙泉矿学校毕业生。
(十六)土地堂中学(咨询电话81717488)
招收土地堂小学、杨桐小学毕业生。
(十七)五里界中学(咨询电话87931298)
招收五里界小学毕业生。
(十八)安山中学(咨询电话81387698)
招收安山小学毕业生。
(十九)法泗中学(咨询电话81366289)
招收法泗小学、桥头小学毕业生。
(二十)湖泗中学(咨询电话81294033)
招收湖泗小学毕业生。
(二十一)建新中学(咨询电话81342042)
招收碧云小学、保福小学、贺站小学毕业生。
(二十二)舒安中学(咨询电话81308618)
招收舒安小学毕业生。
(二十三)求实中学(咨询电话81563369)
招收义贞小学、金水闸小学、长山小学毕业生。
(二十四)金口初级中学(咨询电话86633065)
招收金口小学毕业生。
(二十五)赤矶中学(咨询电话81364868)
招收金水学校、武当、范湖、贺岭、红灯、南岸小学毕业生。
(二十六)红旗大道学校(咨询电话15927598835)
京广线以东、新华街以南、汤逊湖西岸以西、神龙港北街(腾讯大道延长线)以北的大桥区域。其中,京广线以东、新华街以南、文化大道以西、星光大道以北区域,属于大桥中学与红旗大道学校共片招生范围,家长可自愿选择。具体包括:红旗小区二期、长泰花园小区、鸿发翰林府小区。
招生范围及咨询电话
区教育局咨询电话:81820051
大桥教育总支咨询电话:81940853
庙山教育总支咨询电话:81816819
藏龙岛教育总支咨询电话:51833813
东西湖区
上下滑动
点击图片查看大图
▼

黄陂区
上下滑动
点击图片查看大图
▼



















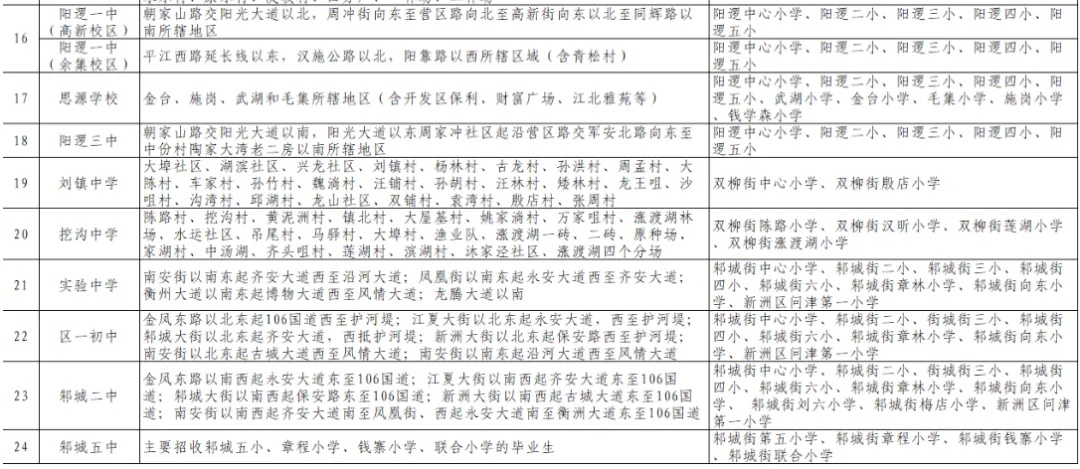
新洲区
小 学
上下滑动
点击图片查看大图
▼






东湖高新区
小 学
上下滑动
点击图片查看大图
▼






初 中
上下滑动
点击图片查看大图
▼



武汉经开区
上下滑动
点击图片查看大图
▼

东湖风景区
上下滑动
点击图片查看大图
▼

赶紧转发收藏!
来源:长江日报综合各区人民政府网站、微信公众号
出品:荆楚网(湖北日报网)