极目新闻记者 肖名远 张奇
浙江大学招聘保安需要笔试,考大学、高中的数学题?近日,一张“浙江大学保安招聘试题”截图在网络流传,难度不低的题目让不少网友直呼“浙大保安原来这么难考”。8月12日,浙江大学负责招聘保安的物业部门反映,截图中的试题不实,应聘该校保安只需初中学历,且不会有笔试环节。

浙大保安人员招聘告示(图片由受访者提供)
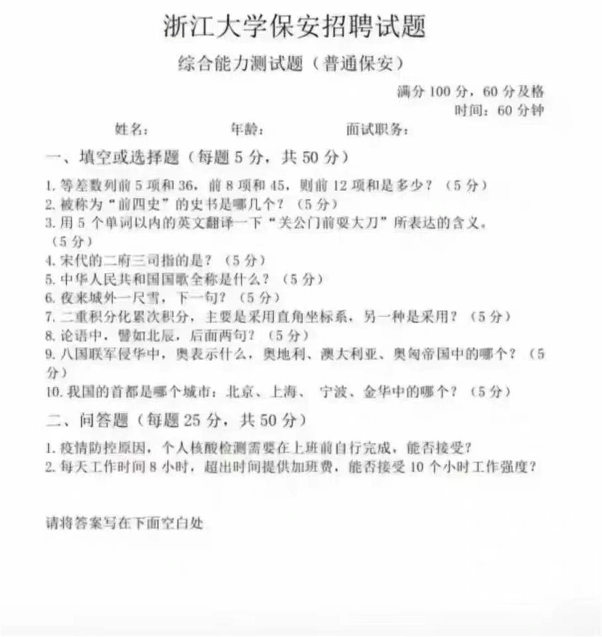
这则“浙江大学保安招聘试题”截图显示,针对普通保安的综合能力测试题包括填空题、选择题、问答题,总分100分。其中,填空题和选择题涉及等差数列、二重积分、“前四史”以及英文翻译中国俗语等知识点。据了解,等差数列是高中数学知识点,二重积分则出现在大学数学课程。

网传浙大保安招聘试题(图源:网络)
有网友转发了上述截图,称“浙江大学保安招聘难度不低”。8月12日,极目新闻记者联系上浙江大学负责招聘保安的物业公司。工作人员表示,这张截图是假的,学校招聘保安的学历要求是初中以上,招聘只有面试没有笔试,更不会考查截图上的题目。应聘者身高应在1米7以上,要有责任心,不能有犯罪前科。
该工作人员朋友圈发布的招聘显示,浙大近期正在招聘保安,男女不限。