据@温州发布 今天下午发布的消息,温州市新增1例与境外输入确诊病例同航班的无症状感染者。

2021年6月9日温州市发现今年首例境外输入确诊病例后,迅速启动应急预案,全面开展流调溯源、人员管控和核酸检测等工作。截至6月11日11时,全市已管控密切接触者和次密切接触者1364人,完成核酸采样检测92588人,新增1例无症状感染者(吴某某,与境外输入确诊病例王某某同航班从北京返温)。截至6月11日11时,全市今年累计报告境外输入确诊病例2例、无症状感染者2例。
吴某某,女,66岁,龙港市人,家住龙港市德雅花园。2021年5月28日到北京旅游,6月1日与温州市境外输入确诊病例王某某从北京搭乘同一航班(CA1539)返温,就座位置相隔两排。6月11日上午吴某某核酸检测阳性,综合流行病学史、临床症状、实验室检测结果,诊断为无症状感染者,现在温州市定点医院隔离观察。
龙港市已迅速开展流调溯源、人员管控、核酸检测和涉及场所消毒等工作。截至6月11日11时,已对无症状感染者吴某某的32名密切接触者和130名次密切接触者进行管控,核酸检测结果均为阴性。
连夜集结!平阳万全开展全员核酸检测
6月9日,瑞安市医院确诊1例境外输入的新冠肺炎病例。据了解,患者王某某为瑞安籍,住在温州平阳县万全镇,5月10日与丈夫从意大利回国,入境后在北京某隔离场所医学观察21天,期间4次核酸检测均为阴性。6月1日解除隔离后,乘坐CA1539航班抵达温州龙湾机场,由其子驾车接回平阳县万全镇居住。9日因身体不适,由女儿驾车送至瑞安市人民医院万松院区发热门诊就诊,核酸检测为阳性,诊断为境外输入确诊病例,现在接受隔离治疗,病情稳定。
当晚,平阳县卫健局第一时间发出集结令,机关全员24小时在岗待命,调派全县医务力量支援万全。截至6月10日上午9时,已集结医务人员600余名奔赴万全镇,对全镇常住人口进行全员核酸检测。

▲医务人员连夜集结

▲连续一晚上的工作,医务人员满脸勒痕、汗流浃背


▲通宵开展核酸检测后,医务人员就地小憩

两地发通知,涉及端午假期
瑞安新闻网6月11日消息,温州瑞安市新冠肺炎疫情防控工作领导小组6月10日决定,参照防控一级响应有关要求,全面启动防控战时应急机制,各党政机关、事业单位、国有企业工作人员端午期间正常上班,原则上不得请假。
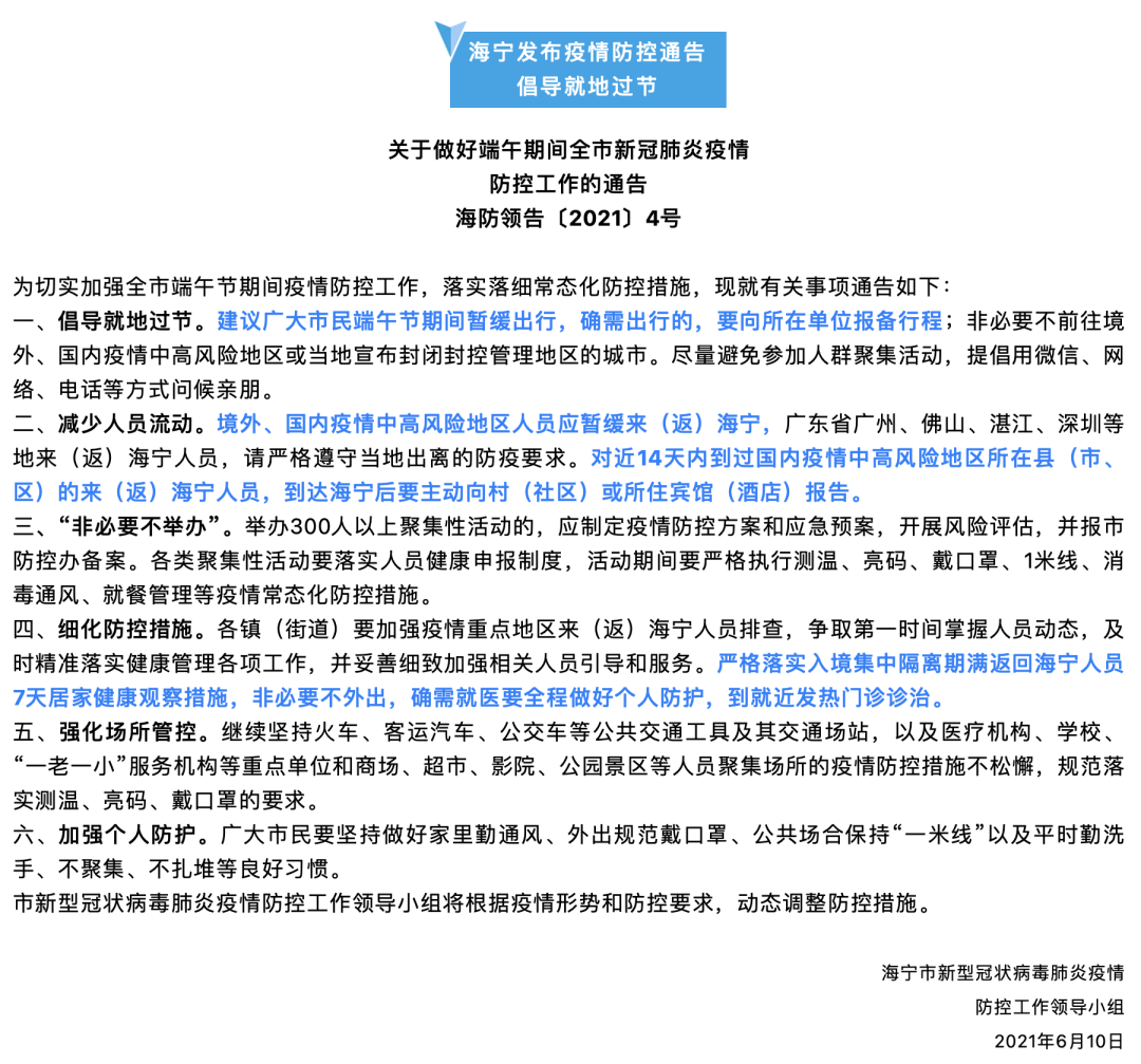
浙江海宁发布疫情防控通告!建议端午暂缓出行,倡导就地过节!

中国青年报(ID:zqbcyol 整理:张小松)综合:@温州发布、温州日报、瑞安新闻网、澎湃新闻等。

《高考结束后,这些考生继续集中隔离!》

《励志!出生时确诊脑瘫,他考上大学还获8项国家级专利》