近期
这些单位正在招人
一起看看
国家统计局武汉调查队招聘8人
招聘计划
统计调查协理员8人。
报名时间
即日起至3月6日12:00。
报名方式
网上报名
应聘人员登录武汉人事考试网(http://www.whptc.org),提交应聘申请。

扫码查看详情
湖北省注册会计师协会招聘3人
招聘计划
党建工作部1人、监管部1人、考培部1人。
报名时间
即日起至3月12日。
报名方式
网上报名,请应聘人员将相关资料发送至hubicpa@cicpa.org.cn,邮件标题为:应聘岗位+姓名+联系方式。
扫码查看详情
武汉市公安局新洲区分局
招聘辅警10人
招聘计划
辅警10人。
报名时间
即日起至3月16日(8:30-11:30,14:30-17:30,节假日除外)。
报名方式
现场报名,地点:新洲区公安分局政治处辅警办(305室)。
扫码查看详情
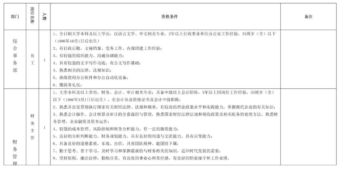
浙商银行武汉分行招聘若干人
招聘计划

报名时间
即日起至4月30日。
报名方式
网上报名
登录浙商银行招聘门户网站http://zp.czbank.com.cn,进行简历完善并对照岗位投递简历。
扫码查看详情
武汉中影国际影城光谷世界城店
招聘专、兼职服务员若干
招聘计划
专、兼职服务员若干。
报名方式
网上报名,请应聘人员将相关资料发送至zhongyingtianhe@126.com。
现场报名,将个人简历放至影院咨询台。
扫码查看详情
黄石市食品药品检验检测中心
招聘2人
招聘计划
食品检验岗位2人。
报名时间
即日起至3月9日17:00。
报名方式
现场报名,地点:黄石市人才市场有限责任公司(黄石市黄石港区公园路100号统计局大院内)。
扫码查看详情
鄂州葛店经济技术开发区
招聘村(社区)工作者(网格员)131人
招聘计划
村(社区)工作者(网格员)131人。
报名时间
即日起至3月5日。
报名方式
现场报名,地点:葛店开发区东湖高新智慧城25号楼湖北武东人力资源产业园。
扫码查看详情
十堰市武当山文化旅游发展集团有限公司
招聘6人
招聘计划



报名时间
即日起至5月31日17:00。
报名方式
网上报名,应聘者将个人相关资料发送至962331209@qq.com。
现场报名,地点:武当山文化旅游发展集团有限公司(武当山特区新区太极湖东路79号综合服务中心四楼综合事务部)。
扫码查看详情
十堰竹山县交通建设投资有限公司
招聘5人
招聘计划

报名时间
即日起至3月10日(8:30-12:00,14:30-17:30)。
报名方式
网上报名,应聘者将个人资料发送至609196031@qq.com,邮件主题为:报名+招聘公司+姓名。
现场报名,地点:竹山县交通建设投资有限公司。

扫码查看详情
宜昌远安瑞诚医疗服务有限公司
招聘辅助护理人员8人
招聘计划

报名时间
即日起至3月15日。
报名方式
现场报名,地址:宜昌市妇幼保健院(城东大道99号)后勤楼106室。
扫码查看详情
潜江市中心医院
招聘计划

报名时间
名额招满即止。
报名方式
网上报名,应聘者将相关资料发送至654313481@qq.com 496287521@qq.com。
扫码查看详情
咸宁市嘉鱼县公安局
招聘警务辅助人员86人
招聘计划
警务辅助人员86人。
报名时间
即日起至3月6日。
报名方式
现场报名,地点:嘉鱼县人力资源和社会保障局。
扫码查看详情
襄阳市生态环境局南漳分局
招聘辅助性岗位人员3人
招聘计划
辅助性岗位人员3人。
报名时间
即日起至3月15日。
报名方式
网上报名,应聘者请将相关资料发送至309657499@qq.com。
扫码查看详情
随州随县妇幼保健院
招聘合同制工作人员12人
招聘计划
护士10人、助产士2人。
报名时间
即日起至3月9日。
报名方式
现场报名,地点:随县妇幼保健院后勤保障楼政工人事科308室。
扫码查看详情
来源:湖北省总工会
编发:郭文婕
审核:张磊
出品:湖北日报融媒体中心