天气渐暖,
不少小伙伴都开始计划旅行了。
持中国普通护照的公民
去多个国家和地区
可以享受免签、落地签待遇!
看看名单有你想去的地方吗?
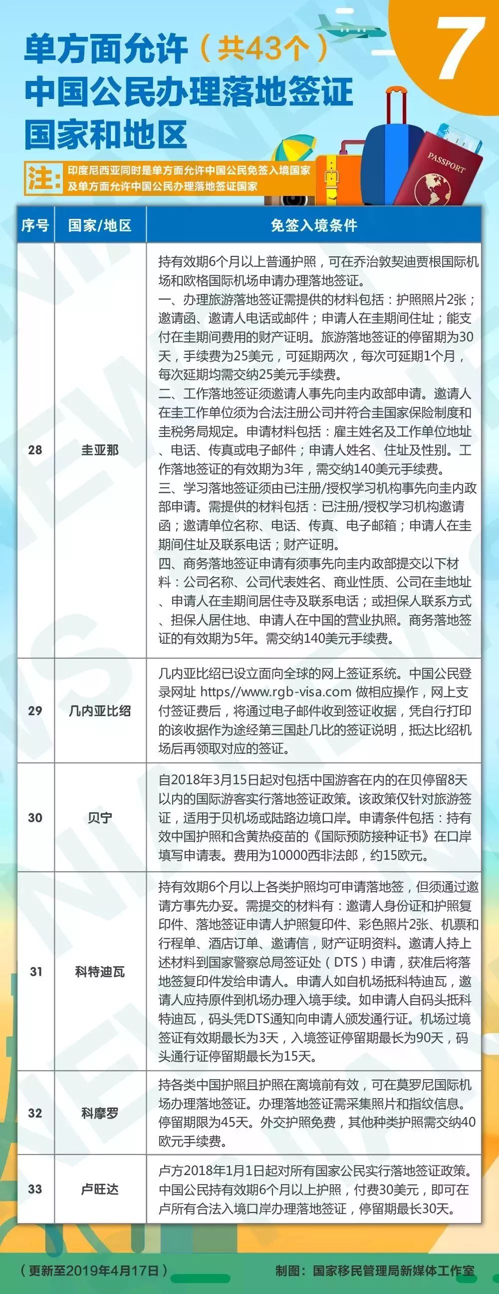
国家移民管理局说,持中国普通护照的公民去多个国家和地区可以享受免签、落地签待遇!主要包括14个互免签证国家、15个单方面允许中国公民免签入境的国家和地区、43个单方面允许中国公民办理落地签证的国家和地区。









温馨提示:
由于互免、单方面免签和办理落地签证政策变化较快,小伙伴们在“说走就走”之前,可查阅中国领事服务网(http://cs.mfa.gov.cn)有关内容,咨询相关国家驻华使领馆或搭乘的有关航空公司,并按前往国家或地区相关规定要求准备所需材料或履行必要手续,以免在入境时受阻。
“中国好人榜”2019年5月点赞评议
开始了!
关注“ 荆楚网”微信公众号
点击底端“评选投票”
进入活动页面
(如下图↓)

选择“按省份”,点击“鄂”
为好人点赞
选择好人下方的“点赞”按钮(可多选)
提交即可。

点赞时间
【5月1日-5月31日】
来源:上海发布综合国家移民管理局、四川日报
编辑:沈素芬
出品:荆楚网(湖北日报网)
免责声明
本文为“荆楚号”作者上传并发布,仅代表作者观点。荆楚网提供信息发布平台。